Интегрированный урок по теме: «Электрический ток в растворах. Электролиз» для 8 класса
Автор: Дзус Мария Александровна
Организация: МБОУ СОШ №6 г.Владимира
Населенный пункт: Владимирская область, г.Владимир
Автор: Палютина Инга Валерьевна
Организация: МБОУ СОШ №6 г.Владимира
Населенный пункт: Владимирская область, г.Владимир
Пояснительная записка к уроку
УМК: Интегрированный урок разработан на основе содержания предметных линий «Физика» (А.В. Перышкин) и «Химия» (О.С. Габриелян) для 8 класса.
Особенности и место урока: Урок является заключительным в теме «Электрический ток в различных средах» (физика) и ключевым в теме «Растворы. Электролитическая диссоциация» (химия). Он построен на принципах метапредметности, формируя целостное научное представление о явлении электролиза.
Образовательные технологии, методы и формы: Для формирования умений работать с информацией используется технология проблемного диалога. Методы: частично-поисковый, исследовательский (демонстрационный эксперимент), метод визуализации информации (составление схем, кластеров). Формы организации: фронтальная беседа, демонстрация, парная и групповая работа по анализу информации.
Педагогические приемы и дидактический материал: Прием «Яркое пятно» (демонстрация опыта), прием «Анализ противоречивых фактов», составление ментальной карты (интеллект-карты) для систематизации информации. Дидактический материал: инструктивные карты для групповой работы, раздаточный материал с текстами и схемами, оборудование для демонстрационного эксперимента.
Цель урока: Сформировать у учащихся целостное представление о процессе электролиза как о физико-химическом явлении, его законах и практическом применении через организацию самостоятельной работы с различными источниками информации (эксперимент, текст, видеофрагмент, схема).
Планируемые результаты обучения, направленные на формирование у обучающихся умений работать с информацией.
Личностные результаты:
Формирование ответственного отношения к выполнению эксперимента и правил ТБ.
Развитие познавательного интереса и интеллектуальных способностей в процессе самостоятельного приобретения знаний о практическом применении науки.
Метапредметные результаты:
Регулятивные: умение самостоятельно планировать пути достижения целей на основе анализа предложенной информации; осуществлять рефлексию своей деятельности.
Познавательные:
Умение работать с информацией: находить достоверную информацию в предложенных учителем источниках (текст, эксперимент, схема); анализировать, систематизировать и обобщать полученную информацию; представлять информацию в виде ментальной карты; использовать информацию для доказательства выдвинутых гипотез.
Умение определять понятия, устанавливать причинно-следственные связи, строить логическое рассуждение.
Коммуникативные: умение работать в группе, эффективно сотрудничать и взаимодействовать, учитывая позиции других; представлять и отстаивать свое мнение.
Предметные результаты:
Физика: Знать условия существования электрического тока в жидкостях. Объяснять природу электрического тока в электролитах.
Химия: Знать определение электролиза. Объяснять сущность процессов, происходящих на электродах. Называть продукты электролиза различных растворов. Знать основные области применения электролиза.
Используемые образовательные ресурсы:
- Электронное приложение к учебникам физики и химии.
- Видеофрагмент «Применение электролиза в промышленности».
Оборудование урока:
Компьютер, проектор, интерактивная доска, источник постоянного тока (батарея 9В), два графитовых электрода, стакан с раствором CuCl₂, штатив, соединительные провода, лампочка на подставке.
Дидактический материал:
Инструктивные карты для групп, раздаточный материал с текстом и схемами, карточки для рефлексии, шаблон для составления ментальной карты.
|
Содержание урока (развернутое, подробное) |
Умение работать с информацией |
|
Мотивационно-целевой этап (5 мин) |
|
|
Учитель физики: Демонстрирует опыт: собирает цепь (источник тока - лампочка - электроды в растворе поваренной NaCl). Лампочка не горит. Затем заменяет раствор на CuCl₂. Лампочка загорается, на электродах наблюдается выделение вещества. Вопрос классу: «Что мы наблюдаем? Почему в одном случае ток идет, а в другом нет? Почему лампочка горит? Что выделяется на электродах?» (Учащиеся высказывают предположения: идет ток, происходит какая-то реакция, выделяется медь и газ). Учитель химии: «Перед нами типичный пример физико-химического процесса. Чтобы понять его суть, нам необходимо проанализировать информацию из разных источников. Цель нашего урока – исследовать этот процесс, разобраться в его физической и химической природе и систематизировать эти знания. Результатом нашей работы станет создание общей интеллект-карты (ментальной карты) «Электролиз».» |
Умение выявлять проблему на основе анализа противоречивой информации (опыт). |
|
Актуализация опорных знаний (7 мин) |
|
|
Учитель химии: Организует фронтальную беседу: |
Умение актуализировать и интегрировать знания из разных предметных областей (химия, физика) для выдвижения гипотезы. (Познавательное УУД: установление причинно-следственных связей). |
|
Основной этап (20 мин) |
|
|
Часть 1. Исследование (работа в парах с текстом и схемой). 1. Изучите текст и схему. 2. Ответьте на вопрос: какие процессы происходят на катоде и аноде? Запишите уравнения реакций. 3. Объясните, почему лампочка в опыте горела. |
Умение извлекать необходимую информацию из предложенного текста и графической схемы. |
|
Часть 2. Систематизация (групповая работа). 1. Определение; 2. Физическая сущность (носители заряда, условие протекания тока); 3. Химическая сущность (процессы на аноде/катоде); Каждая группа заполняет свою ветвь, объясняя свой выбор. Учителя выступают в роли модераторов. |
Умение структурировать и систематизировать разрозненную информацию из разных источников (эксперимент, речь учителя, текст) в целостную схему (ментальную карту). |
|
Контроль, оценка (самоконтроль) (5 мин) |
|
|
Задание на интерактивной доске: Тест с выбором ответа (5 вопросов). Например, «Электрический ток в растворах – это…», «На катоде при электролизе CuCl₂ выделяется…», «Для получения алюминия применяют…». Учащиеся отвечают самостоятельно с помощью пультов (или на листочках). Проводится мгновенная самопроверка по ключу. |
Умение осуществлять самоконтроль и оценивать правильность усвоения новой информации. (Регулятивное УУД: контроль и коррекция). |
|
Рефлексия учебной деятельности (3 мин) |
|
|
Учитель физики: «Вернемся к цели нашего урока. Достигли ли мы ее?» Учащиеся высказываются. * Сегодня я узнал(а)… |
Умение осуществлять рефлексию способов и условий действия, адекватно оценивать собственную учебную деятельность и ее результаты. (Регулятивное УУД: саморегуляция). |
Приложения к уроку:
- Приложение 1: Инструктивная карта для групповой работы (текст с описанием электролиза CuCl₂).
- Приложение 2: Раздаточный материал «Практическое применение электролиза» (гравюрование, гальваностегия, рафинирование меди).
- Приложение 3: Шаблон ментальной карты для интерактивной доски.
- Приложение 4: Тест для этапа самоконтроля с ключом для самопроверки.
ПРИЛОЖЕНИЕ 1
Инструктивная карта для групповой работы
Тема: Исследуем процесс электролиза раствора хлорида меди (II) (CuCl₂)
Ваша задача: Внимательно изучите текст и схему ниже. Обсудите в парах и ответьте на вопросы. Будьте готовы объяснить свои выводы классу.
Часть 1. Теоретическая основа
Электролиз — это физико-химический процесс, происходящий при прохождении электрического тока через раствор или расплав электролита, leading to химическим превращениям на электродах.
Установка для электролиза:
Источник тока создает постоянное электрическое поле.
Электроды:
Катод (–) — электрод, подключенный к отрицательному полюсу источника тока. К нему движутся катионы (положительно заряженные ионы).
Анод (+) — электрод, подключенный к положительному полюсу источника тока. К нему движутся анионы (отрицательно заряженные ионы).
Исходное вещество: Раствор хлорида меди (II) — CuCl₂.
В водном растворе он диссоциирует (распадается) на ионы:
CuCl₂ → Cu²⁺ + 2Cl⁻
Часть 2. Схема процесса электролиза раствора CuCl₂

Часть 3. Вопросы для обсуждения и ответов
- На основании текста и схемы дайте определения:
- Катод: Это...
- Анод: Это...
- Какие ионы присутствуют в растворе? Запишите уравнение диссоциации CuCl₂.
- К какому электроду будет двигаться каждый из ионов? Объясните почему.
- Ион Cu²⁺ движется к _________, потому что...
- Ион Cl⁻ движется к _________, потому что...
- Что происходит с ионами при достижении электродов? Запишите уравнения реакций (химическую сущность процесса).
- На катоде (–): (Какой процесс? Запишите уравнение реакции)
- На аноде (+): (Какой процесс? Запишите уравнение реакции)
- Объясните, почему лампочка в цепи, которую показал учитель, горит? (В чем заключается физическая суть процесса? Что является носителями заряда?).
- Сделайте общий вывод: Дайте полное определение процессу электролиза, исходя из вашего исследования.
Критерии успеха для вашей группы:
- Верно записаны уравнения реакций.
- Даны точные определения электродов.
- Дано четкое физическое объяснение (почему горит лампочка).
- Вывод является полным и отражает обе стороны процесса (физическую и химическую).
ПРИЛОЖЕНИЕ 2
Раздаточный материал: «Практическое применение электролиза»
Электролиз — это не просто учебный эксперимент, а мощная технология, которая широко используется в современной промышленности. Давайте рассмотрим три ключевых применения этого процесса.
1. Гальваностегия (от греч. «гальвано» — электричество, «стего» — покрываю)
Что это? Нанесение тонкого слоя металла на поверхность изделия для защиты от коррозии, придания твердости, улучшения внешнего вида.
Как это работает?
Изделие, которое нужно покрыть (например, железная ложка), является КАТОДОМ (–).
Металл, которым покрывают (например, никель Ni, хром Cr, серебро Ag), является АНОДОМ (+).
Электролит — это раствор соли того металла, которым покрывают (например, раствор никелевого купороса NiSO₄ для никелирования).
Суть процесса: Под действием тока металл с анода растворяется (окисляется) и в виде ионов переходит в раствор. Эти ионы достигают катода, восстанавливаются и оседают в виде чистого металла на его поверхности.
Пример: Ni⁰ (анод) - 2e⁻ → Ni²⁺ (растворение анода)
Ni²⁺ + 2e⁻ → Ni⁰ (катод) (покрытие изделия)
Что получаем? Блестящие, коррозионностойкие детали автомобилей, сантехнику, столовые приборы, бижутерию.

2. Гальванопластика (Электролитическое тиражирование)
Что это? Получение точных металлических копий рельефных предметов. Основана на том же принципе, что и гальваностегия, но металл осаждается на форму-матрицу, которую затем удаляют.
Как это работает?
Сначала создается форма (матрица) из воска, гипса или пластика. Её поверхность делают электропроводной, например, наносят слой графита.
Эта форма является КАТОДОМ.
Далее процесс идет аналогично гальваностегии.
Что получаем? Производство сложных деталей, матриц для прессования пластинок, изготовление точных копий ювелирных изделий и скульптурных произведений (например, скульптуры на станциях метро).

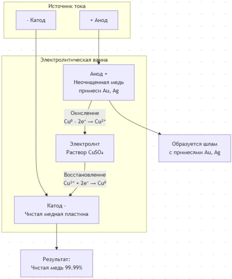
3. Электролитическое рафинирование (очистка) меди
Что это? Способ очистки меди от примесей (золота, серебра, никеля и др.) для получения металла высокой чистоты (99.99%), необходимого в электротехнике.
Как это работает?
Грязная медь (с примесями), полученная после плавки руды, является АНОДОМ (+).
Тонкая пластина чистой меди является КАТОДОМ (–).
Электролит — раствор сульфата меди (CuSO₄).
Суть процесса: При пропускании тока медь с анода растворяется (окисляется) и переходит в раствор в виде ионов Cu²⁺. Ионы меди перемещаются к катоду и восстанавливаются на нём, образуя слой чистой меди. Ценные примеси (золото, серебро) не растворяются и оседают на дне в виде ценного шлама, который потом извлекают.
Пример: Cu⁰ (анод, нечистый) - 2e⁻ → Cu²⁺ (растворение)
Cu²⁺ + 2e⁻ → Cu⁰ (катод, чистый) (осаждение)
Что получаем? Высококачественную медь для производства электрических проводов, кабелей и электронных компонентов.

Закрепите знания:
Задание: Установите соответствие между применением и схемой процесса.
|
Применение |
Что является анодом (+)? |
Что является катодом (–)? |
|
А. Никелирование ложки |
|
|
|
Б. Очистка меди |
|
|
|
В. Получение копии монеты |
|
|
Варианты ответов:
- Пластина из никеля (Ni)
- Ложка (железо)
- Неочищенная медь
- Тонкая пластина чистой меди
- Проводящая форма-матрица
(Ответы: А: 1 и 2; Б: 3 и 4; В: 1 и 5)
ПРИЛОЖЕНИЕ 3
Шаблон ментальной карты для интерактивной доски
Тема: "Электролиз"
Центральный понятие: ЭЛЕКТРОЛИЗ (физико-химический процесс)
Ветви 1 уровня и ключевые вопросы для наполнения:
📌 ОПРЕДЕЛЕНИЕ
Что это? (Процесс разложения вещества электрическим током)
Где происходит? (Раствор или расплав электролита)
⚡ ФИЗИЧЕСКАЯ СУЩНОСТЬ
Условие протекания? (Наличие источника тока, свободных ионов, замкнутой цепи)
Носители заряда? (Ионы: катионы [+], анионы [-])
Направление движения? (Катионы → катод [-]; Анионы → анод [+])
Почему горит лампочка? (Ионы переносят заряд, цепь замкнута)
► ХИМИЧЕСКАЯ СУЩНОСТЬ (На примере CuCl₂)
Процессы на электродах?
Катод (-): Восстановление (прием e⁻) | Cu²⁺ + 2e⁻ → Cu⁰ (медь)
Анод (+): Окисление (отдача e⁻) | 2Cl⁻ - 2e⁻ → Cl₂⁰ (хлор)
Уравнение диссоциации? (CuCl₂ → Cu²⁺ + 2Cl⁻)
Итоговое уравнение? (CuCl₂ →(электролиз) Cu⁰ + Cl₂⁰)
🏭 ПРИМЕНЕНИЕ (Здесь можно добавить иконки)
Гальваностегия (покрытие слоем металла - защита, украшение)
Рафинирование меди (очистка от примесей, получение чистой Cu для проводов)
Гальванопластика (создание точных металлических копий)
Получение металлов (получение Al, Na, Li из расплавов солей)
Формат для интерактивной доски: Это должен быть файл с пустыми полями-блоками, соединенными линиями. Учащиеся по очереди выходят к доске и заполняют блоки текстом, перетаскивают картинки (например, иконки "завод", "провод", "металл") из боковой панели на соответствующие ветки.
ПРИЛОЖЕНИЕ 4
Тест для этапа самоконтроля с ключом для самопроверки
Инструкция для учащихся: "Ответьте на вопросы, выбрав один или несколько правильных вариантов ответа. По окончании проверьте себя по ключу."
Вариант 1. Электрический ток в растворах электролитов – это направленное движение:
а) электронов
б) молекул воды
в) ионов
г) атомов металла
Вариант 2. К катоду при электролизе всегда движутся:
а) анионы
б) катионы
в) электроны
г) нейтральные атомы
Вариант 3. При электролизе раствора хлорида меди (CuCl₂) на катоде выделяется:
а) хлор (Cl₂)
б) водород (H₂)
в) медь (Cu)
г) кислород (O₂)
Вариант 4. При электролизе раствора хлорида меди (CuCl₂) на аноде выделяется:
а) хлор (Cl₂)
б) водород (H₂)
в) медь (Cu)
г) кислород (O₂)
Вариант 5. Выберите ВСЕ правильные утверждения об электролизе:
а) Для его проведения необходим источник постоянного тока.
б) Это процесс получения химической энергии из электрической.
в) На аноде всегда происходит процесс восстановления вещества.
г) Он применяется для очистки (рафинирования) металлов, например, меди.
КЛЮЧ ДЛЯ САМОПРОВЕРКИ
Оцените себя:
5 правильных ответов - "Отлично! Я отлично разобрался в теме!"
4 правильных ответа - "Хорошо! Нужно повторить один вопрос."
3 и менее - "Есть пробелы. Нужно посмотреть конспект и ментальную карту еще раз."
Правильные ответы:
в) ионы (Носителями заряда в растворах являются заряженные частицы - ионы).
б) катионы (Катионы – положительно заряженные ионы – движутся к отрицательному электроду - катоду).
в) медь (Cu) (Ионы меди Cu²⁺ восстанавливаются на катоде: Cu²⁺ + 2e⁻ → Cu⁰).
а) хлор (Cl₂) (Хлорид-ионы Cl⁻ окисляются на аноде: 2Cl⁻ - 2e⁻ → Cl₂⁰).
а), г)
а) Верно. Необходим именно постоянный ток.
б) Неверно. Это процесс преобразования электрической энергии в химическую.
в) Неверно. На аноде всегда происходит ОКИСЛЕНИЕ (отдача электронов).
г) Верно. Рафинирование меди - важнейшее промышленное применение электролиза.



